心梗救治日 | 相识心肌危险标志物的利用汗青,这一文就够了!
颁布于:2023-11-20
文章起源:[中文]k豆钱包生物
/ DR.STRONG /
《中国心血管健全与疾病汇报2022》指出[1]:中国心血管病患病率及殒命率仍处于上升阶段,推算心血管病现患人数3.3亿,位居居民重要疾病死因的首位。其中急性冠状动脉综合征(ACS)出格是其危机沉症——急性心肌梗死(AMI)的致死致残率很高,固然近20年来我国在AMI的诊疗中获得了长足进展,但在我国宽大城乡地域,局势依然极度严格。
为提高公家对心梗严沉性与防治沉要性的认知,遍及急性心肌梗死的规范化救治流程,2014年,我国确定每年的11月20日为“中国1120心梗救治日”。

今天是第十个“心梗救治日”,一路追随强博士来相识一下心肌危险标志物的利用汗青吧!
一、心肌危险标志物检测的沉要性
AMI的诊断依赖于临床胸痛症状,心电图的扭转和心肌危险标志物升高。大量临床钻研显示[2,3],AMI患者中约25%早期无典型的临床症状,心电图诊断的敏感性也只有50%,因而心肌危险标志物的检测在AMI早期诊断中就起到了沉要作用。
二、心肌危险标志物
心肌细胞危险后,细胞内各类成分进入血液循环,其中某些成分能较为特异和敏感地反映心肌危险,成为心肌危险标志物。心肌危险标志物与临床阐发、心电图一路为心肌梗死诊断提供凭据[4]。
三、心肌危险标志物的汗青利用
01
20世纪50~70年代:“心肌酶谱”

02
20世纪70年代~2010年左右:
“心梗三项”&hs-cTn


点击查看大图
03
近年来备受关注的“新型标志物”
近年来,一些早期的炎性指标及早期缺血危险标志物越来越受到临床关注,《急性胸痛脊仫诊疗专家共识》指出:心肌型脂肪酸结合蛋白(H-FABP)、缺血建饰白蛋白(IMA)和髓过氧化物酶(MPO)等新型标志物在ACS的早期诊断与评估中也阐扬着沉要的作用。
** 缺血建饰白蛋白(IMA)
心肌缺血5~10min后IMA起头上升,1~2h达顶峰,3~6h复原正常,常用于心肌缺血的早期诊断,也可用于心肌缺血后再次产生的诊断。IMA对ACS的检出活络度约为cTnT的4倍。
《冠状动脉疾病和心力衰竭时心脏标志物临床检测利用建议》:缺血建饰白蛋白(IMA)可能是评价心肌缺血的较好的标志物,检测出早期心肌缺血的临床敏感度较高。
NO.2 心型脂肪酸结合蛋白(H-FABP)
心脏细胞胞质中含量丰硕,拥有高度心脏特异性,AMI产生后20min起头升高,1~3h内能够在血中检测出,4~6h达到峰值,20~30h内血浆中的浓度复原正常水平,其开释量与心肌危险领域成正比。
《急性非创伤性胸痛生物标志物结合检测专家共识》:H-FABP特异性较高,与cTn、CK-MB结合检测,是临床诊治缺血性心脏病的梦想选择。
NO.3 髓过氧化物酶(MPO)
在急性炎症期由巨噬细胞及中性粒细胞开释,MPO升高提醒冠状动脉易损斑块炎症反映。MPO作为不不变型斑块的早期鉴别标志物,在胸痛产生后2h内就显著升高,在3h达到峰值,可用于ACS的早期诊断,尤其是cTn阴性的ACS患者。
《冠状动脉疾病和心力衰竭时心脏标志物临床检测利用建议》:髓过氧化物酶在评价心肌缺血和ACS危险分层方面显示较好的价值。
《髓过氧化物酶、心脏脂肪酸结合蛋白和心肌肌钙蛋白I结合检测在急性冠脉综合症中利用专家共识( 2018)》指出:综合观察MPO、H-FABP与cTnI的动态开释曲线,选取MPO、H-FABP与cTnI结合检测,能够对AMI进行早期预测及早期诊断,添补了现有的心肌标志物三联检( cTn、MYO、CK-MB) 或心电图等查抄伎俩在预测和早期诊断AMI方面存在的不及。
四、科室利用

点击查看大图
每种心肌标志物有各自的代谢动力学特点,合理的结合检测可以为急性胸痛患者的诊疗工作提供更好的客观凭据,有利于提高疾病诊断的敏感性和特异性,提高危险分层及预后判断的能力。
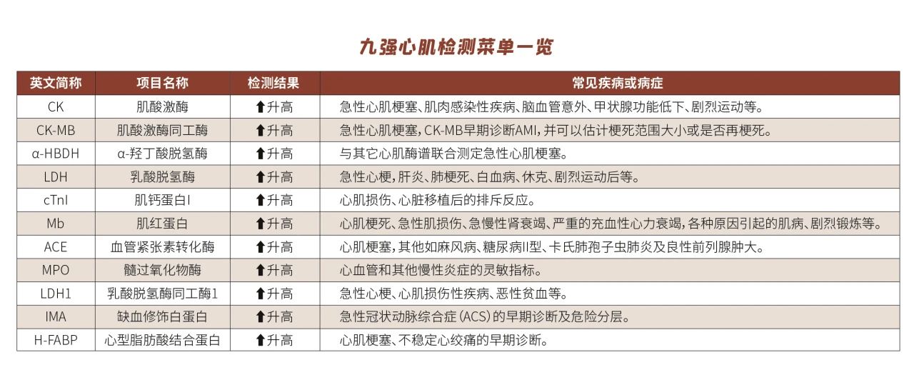
k豆钱包生物全面的心肌检测菜单可满足客户多种组合需要,生化平台急剧检测,有效降低成本。出格是国内首家生化平台CKMB mass测定,有效解决了CKMB活性测定的假性升高问题,试剂各机能满足临床利用需要,与进口化学发光法测值有关性好,适合各医疗机构发展。

参考文件
高低滑动查看齐全参考文件
END
文章起源:k豆钱包生物
责编:Echo
校对:Miss Bio、Dora

